|
Какой рейтинг вас больше интересует?
|
Главная /
Каталог блоговCтраница блогера Микроконтроллеры/Записи в блоге |
|
Микроконтроллеры
Голосов: 1 Адрес блога: http://mcucpu.blogspot.com/ Добавлен: 2012-12-19 11:16:08 блограйдером ILS |
|
Ремонт информационного табло. Схема табло.
2012-04-14 20:21:00 (читать в оригинале)Одной из составных частей, которая была видоизменена при ремонте спортивного табло, стала начинка табло. Было решено перенести все "мозги" в пульт. Для организации индикации в табло установлен микроконтроллер PIC16F628A, который принимал по UART сигналы с пульта и выполнял управление индикаторами.
Индикатор часов остался динамического типа. Для экономии выводов микроконтроллера, в его схему введен регистр сдвига. Все остальное осталось прежним. К сожалению не записал модель ключей (верхнее плечо). Помню что какая-то наша микросхема.
Остальные индикаторы табло выполнены по схеме с регистрами сдвига, в комплекте с драйвером ULN2803. Все регистры зацеплены последовательно. Для их управления используется три вывода (третий - разрешение индикации).
Схема получившейся части представлена на рисунке. Не указаны источники питания и некоторые другие элементы. Также не показаны часть регистров, чтобы совсем не загромождать схему. Пунктирной линией выделена "родная" часть табло, оставшаяся без изменений.

Индикатор часов остался динамического типа. Для экономии выводов микроконтроллера, в его схему введен регистр сдвига. Все остальное осталось прежним. К сожалению не записал модель ключей (верхнее плечо). Помню что какая-то наша микросхема.
Остальные индикаторы табло выполнены по схеме с регистрами сдвига, в комплекте с драйвером ULN2803. Все регистры зацеплены последовательно. Для их управления используется три вывода (третий - разрешение индикации).
Схема получившейся части представлена на рисунке. Не указаны источники питания и некоторые другие элементы. Также не показаны часть регистров, чтобы совсем не загромождать схему. Пунктирной линией выделена "родная" часть табло, оставшаяся без изменений.

Ремонт информационного табло.
2012-03-31 18:45:00 (читать в оригинале)Информационные табло все чаще находят применение в различных отраслях. Одним из популярных направлений использования стали спортивные мероприятия. Одно из таких табло принесли на ремонт. Отказал дистанционный пульт работающий по радиоканалу. Причины не понятны, но ремонтировать надо. Попытка связаться с изготовителем - достаточно известной Московской фирмой, результатов не принесла. Поначалу они отвечали, потом перестали. То есть ни готовый пуль, ни информацию о его работе добыть не удалось. Проблема заключалась в неизвестном формате передачи. Месяц перебора вариантов кода также не привел к положительным результатам. Учитывая, что заказчик торопил, пришлось полностью менять "мозги" устройства. Но в начале о конструкции.
Само табло очень понравилось. Качественная сборка, алюминиевый профиль и многие другие решения оставили самое приятное впечатление. Непонятки вызвала схем индикации. 4 сегмента, индицирующие время, были зацеплены по схеме динамической индикации, а все остальные через схему на сдвиговых регистрах. Возможно, что основная плата предназначалась для использования и в других приложениях. Основу табло составлял микроконтроллер AT89C55. За часы отвечала микросхема DS1307. Все в общем-то стандартно.
В отличие от табло, пульт разочаровал. выполнен он был на основе телевизионного ПДУ, в котором вместо ИК-светодиода был установлен передатчик, управляемый процессором ATTiny12L. При этом ненужная часть схемы была просто затерта шкуркой. И этот пульт не работал. Попытки оживить сам пульт и установленный процессор ни к чему не привели. Плюс жалобы заказчика на очень мелкие кнопки и неудобство эксплуатации, сподвигли к изготовлению абсолютно нового устройства.


| Табло. Вид сзади. |
| Табло. Основная плата. |
| Табло. Платы сдвиговых регистров. |
Плата под датчик ускорения.
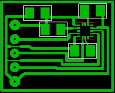
2012-02-21 19:34:00 (читать в оригинале)Получив образцы датчиков от Freescale, решил не откладывая в долгий ящик, опробовать датчик ускорения. Главную проблему создает миниатюрный корпус QFN-16. Размеры корпуса 3х3 мм, при этом выводы расположены на нижней части. Запаять такой корпус, не говоря уж об изготовлении печатной платы - проблема. Тем не менее поиск в сети дал ответ на главный вопрос о возможности ручной пайки без специального оборудования.
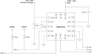
Первым опытным образцом стал датчик ускорения MMA8452QT. Датчик интересен сам по себе и кроме этого есть идеи его практического применения. Большой плюс - шина I2С, по которой производится обмен. Для пробы была изготовлена испытательная печатная плата, согласно схемы типового применения из даташита на датчик. Лазерно-утюжная технология справилась с задачей получения проводников нужного размера.
Изготовленная плата подверглась лужению, после чего с помощью горячего воздуха припаян корпус. Данный процесс уже неоднократно описан, поэтому останавливаться на нем нет смысла. К сожалению, пока проверить качество пайки не получается, так как нет нужного носителя. Но на внешний вид все получилось достаточно неплохо.
| Схема включения MMA8452QT |
| Плата. Вид со стороны деталей |
Бесплатные образцы от Freescale.
2012-02-15 09:57:00 (читать в оригинале)Придя домой после работы, был приятно удивлен пришедшей посылкой. В ней находились бесплатные образцы датчиков от Freescale. Сам факт получения таких подарков уже не новость, но весьма порадовал срок. Между заказом и получением прошло около недели, и это учитывая что посылка шла аж из штата Техас в США. Конечно можно все это оправдать работой транспортной компании DHL, но обидно что наша почта доставляет посылки из Москвы до Урала за две недели.

Сам заказ образцов в Freescale имеет некоторые особенности. Так они просят деньги за упаковку и отправку, по 5 долларов за наименование. При этом возможен заказ 3 наименований по 5 штук каждого. Если по деньгам, то полученные микросхемы у нас стоят от 60 до 100 рублей, что полностью оправдывает затраты на доставку. Были заказаны датчики давления, ускорения и контроллеры сенсорной клавиатуры. Датчики давления пока не прислали, все остальное пришло.
Единственный минус у полученных микросхем - корпус TQFP. Сейчас необходимо набраться смелости и попробовать запаять подобное изделие.
Сам заказ образцов в Freescale имеет некоторые особенности. Так они просят деньги за упаковку и отправку, по 5 долларов за наименование. При этом возможен заказ 3 наименований по 5 штук каждого. Если по деньгам, то полученные микросхемы у нас стоят от 60 до 100 рублей, что полностью оправдывает затраты на доставку. Были заказаны датчики давления, ускорения и контроллеры сенсорной клавиатуры. Датчики давления пока не прислали, все остальное пришло.
Единственный минус у полученных микросхем - корпус TQFP. Сейчас необходимо набраться смелости и попробовать запаять подобное изделие.
Халява или маркетинговый ход?
2012-01-31 19:29:00 (читать в оригинале)На рынке отладочных средств для микроконтроллеров в последнее время все большую популярность приобретают миниатюрные платы, оснащенные отладчиком и минимумом периферийных устройств. Благодаря низкой стоимости, такие платы доступны самому широкому кругу профессионалов и любителей. Еще одним достоинством подобных устройств является отсутствие необходимости в дополнительных элементах, если только пользователь не захочет подключить к ним какие-либо свои периферийные устройства.
Некоторые производители пошли дальше, чем просто изготовление дешевых устройств. В последнее время прошло несколько акций, когда желающие могли получить бесплатно простейшие отладочные платы. Среди производителей отметились STMicroelectronics(Вернее ее представитель EVB), TI, Renessas, NXP. У каждого из них были разные условия, но как показало время, чем проще подход тем больше результат. Анализируя информацию на форумах в Интернете, можно констатировать, что STMicroelectronicsсущественно укрепила позиции на российском рынке.
При проведении акции STM предлагала свою плату STM32Discovery. При этом получить ее мог любой желающий, достаточно было заполнить анкету. Некоторые умудрялись получать по нескольку штук. На фоне такого подхода несколько бледно выглядели другие производители, ставившие дополнительные условия. Например, NXPтребовала видеоролик с уничтожением 8-ми битного процессора. Хотя в дальнейшем и стала отсылать платы без него, видимо раздавая остатки запасов. Как итог, процент изучающих LPCXpressoгораздо ниже, чем STM32. Хотя возможно это связано с большей простотой процессора, ставящего меньше вопросов перед начинающими.
Успех STMicroelectronicsзадал новую планку производителям. Теперь недостаточно просто выпускать микросхемы и отладочные платы. Нужно предоставлять бесплатные устройства. Конечно не трудно заплатить 800-1000 рублей за плату, но сам факт внимания со стороны электронного гиганта стоит гораздо больше. Ну и само знакомство с новой техникой проходит гораздо проще без каких-либо финансовых затрат.
Так, только после получения первой бесплатной платы, у меня отпали сомнения в возможностях и ценности 32-разрядных систем. До этого долго не получалось решиться начать их изучать. Сдерживало отсутствие железа, программ и англоязычная документация. Зато после получения платы был снят главный барьер и дело пошло. Сейчас уже есть задумки на первый самостоятельный проект, для которого уже приобретены парочка микропроцессоров LPC1114.
Категория «Образование»
Взлеты Топ 5
|
| ||
|
+493 |
506 |
В интересном положении |
|
+450 |
511 |
Документальное кино |
|
+439 |
471 |
ГОРОСКОП |
|
+406 |
514 |
Документальные фильмы |
|
+377 |
445 |
Темы_дня |
Падения Топ 5
|
| ||
|
-1 |
13 |
Волонтеры. Красный крест |
|
-1 |
30 |
Skytao |
|
-3 |
8 |
Улицы Праги |
|
-7 |
5 |
Планирование проекта |
|
-8 |
6 |
Адреналин продаж |
Популярные за сутки
Загрузка...
BlogRider.ru не имеет отношения к публикуемым в записях блогов материалам. Все записи
взяты из открытых общедоступных источников и являются собственностью их авторов.
взяты из открытых общедоступных источников и являются собственностью их авторов.

