|
Какой рейтинг вас больше интересует?
|
Главная /
Каталог блоговCтраница блогера Translator's Puzzles/Записи в блоге |
|
Translator's Puzzles
Голосов: 1 Адрес блога: http://translatorspuzzles.blogspot.com/ Добавлен: 2012-08-25 01:00:59 блограйдером anna_mi |
|
Интересные находки для переводчиков и любителей языков №2
2013-04-11 17:32:00 (читать в оригинале)Продолжаю рубрику интересных находок, найденных в интернете, которые в простой и иногда развлекательной форме рассказывают об умных вещах.
1. В начале - видео, в котором за десять минут рассказывается, точнее, тараторится 1600-летняя история английского языка от творчества Шекспира до современных технологий. Через серию развлекательных мультяшных картинок можно узнать (или вспомнить), как английский превратился в главный язык международного общения.
The History of English in 10 Minutes
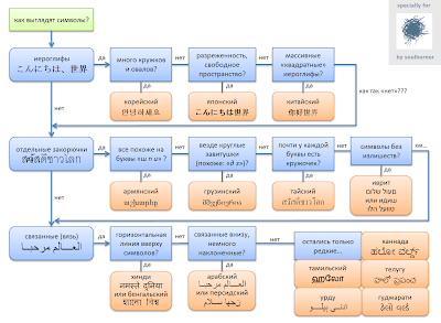
2. Иногда вдруг неожиданно возникает необходимость отличить китайский от корейского или японского. Как это сделать с минимальным количеством умственных затрат? В этом поможет вот такая картинка.
Как распознать далекие для нас языки

3. Узкоспециальная картинка - для тех, кто часто имеет дело с болтами. Вот как они могут выглядеть:

4. И на десерт - очередная картинка о бедолагах-переводчиках. Если честно, она совсем не про нас =) Это в студенчестве мы ходим с пустыми карманами, недосыпаем и частенько задумываемся, а на тот ли факультет мы вообще поступили... А вот начав работать, понимаем, что вроде как и стоило ради чего отмучиться в те студенческие пять лет.
Отличие студента-переводчика от переводчика

Оксюмороны перевода
2013-04-10 16:08:00 (читать в оригинале)| У природы тоже есть свои оксюмороны. Источник картинки тут |
Каким бы сложным ни был перевод, в работе над каждым текстом есть любимые моменты. Сейчас это прозвучало так же нелепо, как звучит сочетание "умная глупость" =), но это на самом деле так. Я не завидую тем людям, которые не находят в своей работе положительных моментов.
Моя любимая стадия в работе над трудным техническим переводом - когда по уши начитаешься выдержек из гостов и патентов по строительству трубопроводов, стандартов по изготовлению стальных и алюминиевых конструкций, учебников про сечение судна по мидель-шпангоуту, сдобрив все это чертежами и картинками, и всё это неожиданно начинает складываться в связную общую картину. Когда уже механически переводишь термин за термином, не заглядывая в словарь, потому что точно знаешь, в каких случаях "eye" должен быть "коушем", а в каких - "рымом". Когда смеешься над проверяемой частью другого переводчика и возмущаешься: ну как можно было дноуглубительные работы обозвать драгированием! В такие моменты так и хочется снова оказаться на производстве, посмотреть изнутри на буровую платформу (потому как на трубоукладочной барже остается всё меньше неизученных мест), проследить за процессом разработки траншеи или, на худой конец, стать помощником сварщика, чтобы увидеть и пощупать суровых челябинских мужиков все эти шплинты, втулки и ступицы.
Пару ласковых об электронных переводчиках
2013-04-05 23:00:00 (читать в оригинале)Сегодня утром телеканал "Россия" показал новость про электронных переводчиков. То бишь про их очередную версию, созданную нашими соотечественниками, за что им честь и хвала конечно же.
![]() |
| Источник картинки |
Естественно, это очень полезная штука - никто не спорит. И даже живым переводчикам она может сгодиться в хозяйстве. Но не могу не задать вопрос: зачем при каждом появлении новой версии промпта / приложения для телефона с распознаванием пятидесяти языков / электронного переводчика, который чуть ли не сам за вас разговаривает, торжественно заявлять, что переводчик как профессия себя изжила, и скоро всех нас захватят роботы? Давайте для кучи изобретем, например, электронного доктора - приложил его, где болит, а он сразу и болячку определил и лекарство прописал... Кстати, там еще упоминается, что они и преподавателей иностранного языка могут заменить, вот уж совсем покусились на святая святых! =))
Ну ладно, не буду злючкой. На самом деле, без электронных переводчиков жизнь стала бы серой и скучной. Кто еще не знает, это предмет забав письменных переводчиков в редкие минуты досуга. Например, фраза "Краем уха слушал новости" может превратиться в: "Мы крадем рыбный суп, слушавший новости", а названия песен группы Queen на русском приобретают некоторую изюминку: "Задняя болтушка", "Сумасшедшая маленькая вещь позвала любовь" и гвоздь программы - "Показ должен пойти на".
Краткое пособие по переводу с "наглорусского" на бизнес-английский
2013-04-03 09:00:00 (читать в оригинале)Каждый устный переводчик просто обязан побывать в такой ситуации, когда в ходе напряженных переговоров с какими-нибудь неуступчивыми партнерами переводимое им лицо начинает раздражаться, бурчать себе под нос всякие ядовитые комментарии, а то и вовсе во весь голос высказываться отнюдь не цензурными выражениями, при этом нагло глядя прямо в глаза собеседнику и милейшим образом при этом улыбаясь ("этот хрен его все равно же не поймет по-русски!").
Как там себя в это время чувствует переводчик (готовый провалиться сквозь землю от стыда, ужаса и кипения мозгов, но, тем не менее, пытающийся сохранять невозмутимость), никто не задумывается. Его же вроде как перед совещанием просветили, что и как должен уразуметь "дорогой заморский коллега".
Итак, уважаемые устные переводчики, соберитесь! Вам потребуется не столько знание иностранного языка, сколько смекалка, дьявольское спокойствие и умение быстро соображать. Ой, то есть по-умному это называется неконфликтность и стрессоустойчивость.

И несколько фраз в помощь:
1. Спроси у этих типов, кто они такие и зачем приехали - Dear ladies and gentlemen, we are glad to welcome you in our company!
2. Я сразу понял, что именно он наш партнер - морда бандитская! - We appreciate our long-term beneficial cooperation.
3. Сколько они там еще будут кофе распивать? Работать пора! - Let's come down to our business.
4. Ну-ка посмотрим, а что ты вот на это скажешь?! - We understand that it's not an easy matter to solve...
5. Конкуренты? В гробу их видел! - We are one of the leading companies for this service.
6. Как-то нужно стянуть с них побольше бабок, доить по-максимуму… - We offer now more comprehensive service.
7. Достал со своими дурацкими вопросами! - Further details can be obtained on request.
8. И как этот дебил поймет цифры? - I’m sorry, do you need additional information?
9. Ну что, клюнул? - Thank you for your interest.
10. Когда он наконец уберется? - We hope you’ll visit us again.
Вот так, и волки сыты и овцы целы =)
PS: небольшая памятка для письменных переводчиков тут.
Первоапрельские переводческие мемы
2013-04-01 02:00:00 (читать в оригинале)![]() |
| Источник |
А день-то сегодня просто чудесный! Но не спешите белить пиджаки и завязывать шнурки своим коллегам и друзьям. Прежде, чем смеяться над другими, научитесь смеяться над собой. По-моему, именно этого качества нам иногда не хватает для полного счастья!
С первым апреля вас, друзья!





Категория «Авто/Мото»
Взлеты Топ 5
|
| ||
|
+265 |
299 |
MicheL1102 |
|
+238 |
257 |
Темы_дня |
|
+230 |
258 |
Bisdiv.com |
|
+220 |
259 |
Дневник |
|
+177 |
284 |
Пофигист |
Падения Топ 5
|
| ||
|
-2 |
149 |
Журнал пользователя alexfox2011@mail.ru |
|
-4 |
147 |
Auto Motive Group Ltd. |
|
-6 |
240 |
Kia K3 | Cerato - Forte |
|
-8 |
119 |
News Formula 1 |
|
-10 |
135 |
BMW-guide |
Популярные за сутки
Загрузка...
BlogRider.ru не имеет отношения к публикуемым в записях блогов материалам. Все записи
взяты из открытых общедоступных источников и являются собственностью их авторов.
взяты из открытых общедоступных источников и являются собственностью их авторов.



